小米这个名字已经成为业界的领军品牌,除了小米手机的热销,在其他产业也有很大的声望,作为重点发展对象的小米盒子和小米电视也已经积累了大量的使用用户。然而除了产品的性能外,售后服务也消费者比较关注的话题之一。网传小米产品存在质量和售后问题,经过多方验证其店铺和产品为非法冒充小米品牌的假店和假货。再此小编呼吁广大消费者购买小米产品请去小米官方渠道。
小米产品保真方面得到了保障,那么产品的售后又是怎样的呢?
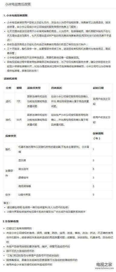
小编特意去小米官网做了调查。以小米盒子和小米电视为例。



除此之外,二者还受到小米官方的“五大承诺”的特色服务,分别是1小时快修服务、7天无理由退货、15天免费换货,满150元包邮和520余家售后网点。
1小时快修服务
•保修期内1小时修好您的手机
•如从接待到维修完成时间超过1小时,将赠20元小米网配件现金券
•可在小米网购买配件时直接抵扣现金。
7天无理由退货
自您收到商品之日起七日内可享受无理由退货。
•手机、配件类商品您可到访身边的小米之家,与售后工作人员共同完成退货服务;
•电视退货您可拨打电话客服400 - 100 - 5678与客服人员预约上门服务,售后工作人员会跟您联系为您上门处理。
15天免费换货
自您收到购买的商品15天内,如遇质量问题,小米将会为您免费换货。
•手机、配件类商品您可到访身边的小米之家,与售后工作人员共同完成换货服务;
•电视换货您可拨打电话客服400 - 100 - 5678与客服人员预约上门服务,售后工作人员会跟您联系为您上门处理。
满150元包邮

530余家售后网点
更有小米之家为您提供最全面的咨询服务;最快速、省心的售后服务;在线售后服务预约咨询。

PS:小米客服电话:400-100-5678【周一至周日 8:00-18:00】(仅收市话费)








